一、医院简介
金沙县中医院始建于1984年,是一所集医疗、急救、康复、预防、科研、教学等为一体的二级甲等中医综合医院,是北京中日友好医院和贵州医科大学附属医院对口帮扶单位;是金沙县红十字会团体会员单位。
医院占地面积9000平方米,建筑面积22000平方米,开放床位450张,设有内一(肺、脾胃、内分泌)、内二(心、神经内科)、外一(普外)、泌尿、肛肠、重症医学科(ICU)、骨伤一病区(脊柱、关节)、骨伤二病区(脑外、胸外、创伤、四肢)、肿瘤、妇产、儿科、口腔、眼耳鼻喉、肾病、皮肤、麻醉、急诊、治未病、针灸等临床科室和医学影像、医学检验、病理等医技科室。
现有各类专业技术人员646人,其中,副高级职称39人,中级职称52人,初级职称354人,硕士学历9人,本科学历240人。
医院设备高端先进,拥有DSA、小C臂、16排飞利浦螺旋CT、MRI、DR、CR、500mA电视程控X光机、全数字高清腹腔镜、宫腔镜、膀胱镜、输尿管镜、动态心电图、动态血压、彩超、体外冲击波碎石机、全自动生化分析仪、电子胃镜、结肠镜、血液透析机、床旁持续性肾代替血透仪、心衰超滤仪、呼吸机等先进医疗设备。
医院多次被金沙县委、县政府评为先进集体;先后获得毕节市“医院发展进步奖”、“医院管理先进奖”、“医院管理年活动一等奖”等荣誉称号,“全省卫生系统行业作风建设先进集体”、“贵州省超声诊断40周年先进组织奖”;2008年被卫生部、人事部、国家中医药管理局评为全国卫生系统“先进集体”。
二、定点医疗机构
1.贵州省工伤保险定点医疗机构
2.贵州省新农合重大疾病-终末期肾病定点医疗机构
3.毕节市城镇职工医疗保险门诊特殊疾病定点医疗机构
4.金沙县城乡居民、城镇职工基本医疗保险定点医疗机构
三、医联体协作医院
1.民进中央科技委员会心血管公益专家联盟定点医院
2.国家呼吸临床研究中心.中日医院呼吸专科医联体单位
3.山东省临沂市中医院对口帮扶单位
4.广东省广州市荔湾区中医院对口帮扶单位
5.贵州医科大学附属肿瘤医院协作医院
6.贵州省中西医结合医院医联体单位
7.贵阳市口腔医院学科联盟单位
8.遵义医学院附属医院心血管医院胸痛中心协作医院
9.遵义医学院附属口腔医院口腔疾病医联体单位
10.遵义市第一人民医院肛肠学科联盟单位
11中南大学湘雅二医院对口帮扶单位
四、教学实习基地
1.遵义医药高等专科学校教学实习基地
2.毕节医学高等专科学校教学实习基地
3.金沙职业技术学校教学实习基地
五、重点专科
骨伤科、针灸科属省、市级中医重点专科。
六、成熟开展的医疗技术有:
钬激光碎石、输尿管碎石取石术、体外冲击波碎石、微通道经皮肾镜碎石术、局麻下经皮肾镜碎石术、前列腺电切术及前列腺剜出术、膀胱肿瘤电切术、血液透析、腔镜下(直肠癌根治术、脾切除术、左半肝切除术)、动脉灌注治疗,靶向治疗,肿瘤生物治疗,放射性粒子植入,体腔热灌注、高频热疗、阴式子宫全切除术、阴道前后壁修补、人工髋关节置换术、人工膝关节置换术、高血压脑出血手术、脑内血肿清除术、立体定向微创软通道脑内血肿清除术、内镜下异物取出和治疗等。
七、招聘目的
为医院二期工程及创建三级甲等医院储备人才
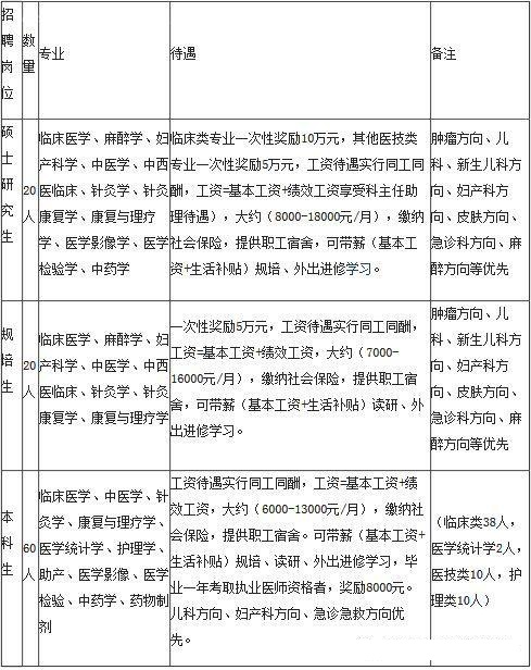
八、招聘计划及待遇情况

九、招聘时间为2017年1月3日 上午9:30,地点为遵义医学院(新浦校区)学生中心4楼414室。应聘人员需准备简历并附相应支持材料,现场投简历,通过筛选后进行现场面试,面试通过者现场签订试用期合同。
联系人:陈兴敏 电话:15186135766
金沙县中医院

