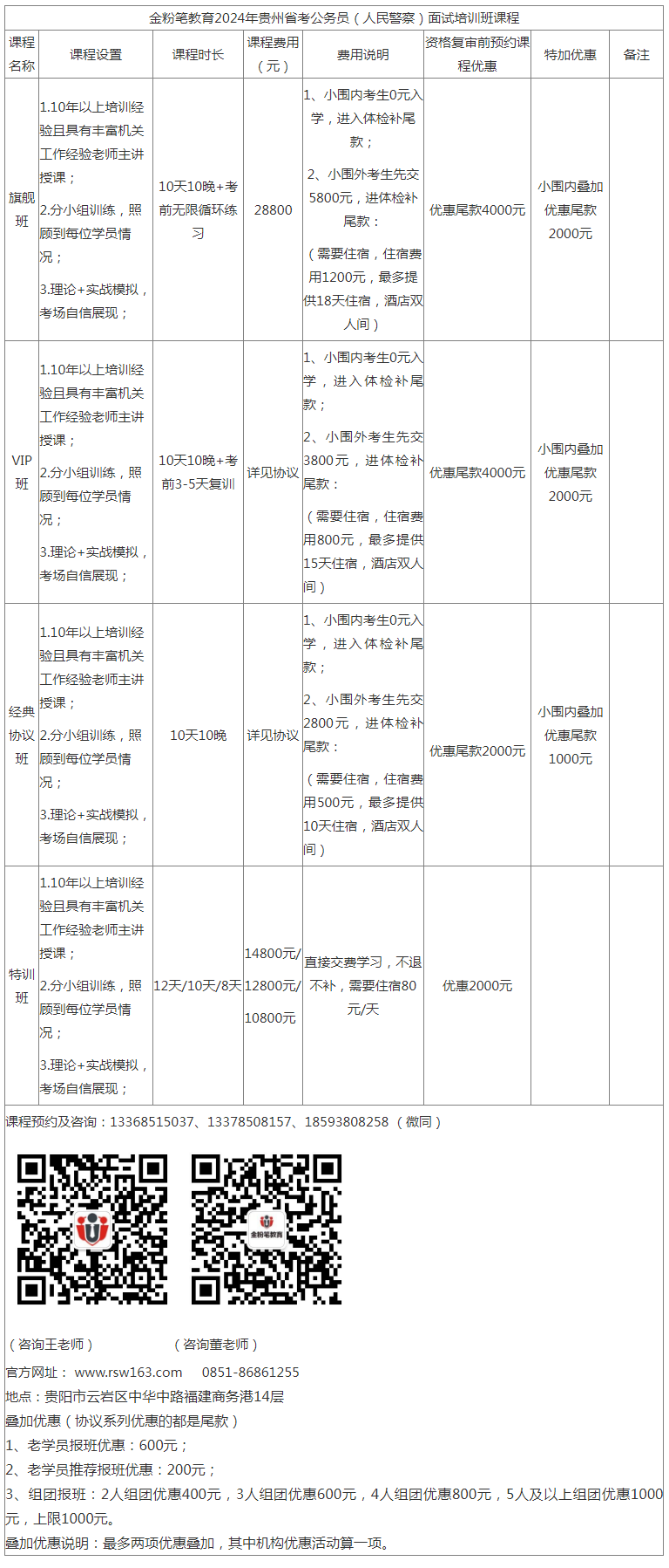
2024年贵州省考面试培训机构哪个好?贵州省考面试培训班怎么选择?公考面试协议班多少钱?2024年贵州省考面试需要参加培训班吗?贵州省考面试培训班哪个机构好?贵州省考面试培训机构可以到金粉笔教育。贵州金粉笔教育2024年贵州省考面试培训班课程开设了,针对省考面试培训,培训内容结构化面试,省考面试协议班有旗舰班、VIP班、经典协议班、特训班,贵州公务员面试培训有效果吗?省考面试培训采用讲(理论、考情、题型)、练(题型)、评(答题内容、方法及技巧)、考(模拟考试)相结合,学习更加有效。省考面试培训班一般多少钱,不同班次,培训天数及培训费用不同,提前报班可享优惠,2024年省考面试培训班课程预约及详情咨询:13368515037、13378508157(微同)。


