特岗教师
特岗教师
招考信息
报考指导
阅读资料
考试题库
热门课程
经验分享
返回首页
/
课程
/
特岗教师
/
阅读资料
/
详情
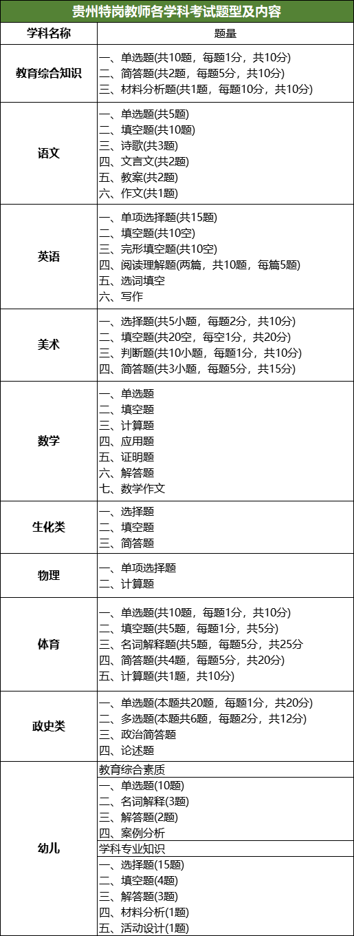
贵州特岗教师笔试考哪些题型?
2024-05-17 21:44
|
来源:金粉笔教育
|
热度:
手机上打开
贵州特岗教师笔试考哪些题型?
【本文来源于网络,如有不当之处,请联系金粉笔教育反馈修改,或者进入贵州人事考试信息网进行查看】
没有上篇了
• 下一篇
特岗教师报名相关要求,有户籍要求吗?特岗教师需要笔试吗?
相关推荐
▫ 特岗教师报名相关要求,有户籍要求吗?特岗教师需要笔试吗?
03-19
▫ 报考特岗教师有教资证和年龄要求吗?
03-19
▫ 特岗教师在服务期满了以后是不是都有编制?
03-19
▫ 特岗教师在3年服务期内,能参加地方教师编制考试和考公务员么?
03-19
▫ 特岗教师服务期满考研究生有优惠吗?
03-19
▫ 特岗教师待遇有保障吗?
03-19
▫ “特岗教师”解除“特岗”合同算不算违约,违约金是多少?
03-19
▫ 助学贷款国家偿还这个政策特岗教师可以代偿么?
03-19
▫ 2020年贵州特岗教师第一阶段和第二阶段有何区别
03-10
▫ 普通教师和特岗教师的区别
03-10
近期培训课程