荔波县中医医院创建于1984年,医院处于贵州最南端,是我县集中医医疗、教学、科研、预防、保健、康复于一体的二级甲等中医医院,是中国创伤救治联盟创伤救治中心建设单位,是广州中医药大学第一附属医院白云医院和黔南州中医医院医联体成员单位,是黔南州就业见习基地、荔波县中医药适宜技术推广培训基地,是荔波县120急救中心单位之一,是荔波县职业病和驾驶员体检定点医院,承担着全县的基本医疗任务。医院占地面积1.711万平方米,医院拥有国家级基层农村特色专科1个(水族医药骨伤科),省级中医重点专科2个(肝病专科、疼痛科),州级重点专科4个(针灸科、妇科、老年病科、普外科)。创建有“温亚平全国基层名老中医传承室”和“荔波县段小平名医工作室”。拥有一系列先进的大中型医疗器械和设备。能利用中西医结合手段诊治多种常见病、多发病、部分疑难杂症及急重症的康复治疗,能开展部分难度较大的三、四级手术。医院核定床位250张,实际开放床位300张;开设临床科室14个、医技科室6个、名老中医及眼耳鼻喉等专科门诊10个。现有职工共计384人,高级职称32人、中级职称93人,县管专家2人。
一、组织领导
本次公开自主招聘工作在荔波县中医医院党委领导下进行,由荔波县中医院医共体自主招聘合同制人员考务工作小组负责组织实施,下设办公室在组织人事科,负责本次招聘日常工作。
二、招聘计划
结合医院实际,现面向社会公开招聘合同制临床医师、临床护士、行政工作员共计12名。
三、基本要求
(一)拥护中国共产党,遵纪守法,德才兼备;
(二)具有良好的品行,爱岗敬业,有较强的责任心和服务意识,以及良好的团队合作精神;
(三)遵纪守法,无违法违纪及不诚信记录,具有良好的职业道德;
(四)身体健康,能够胜任工作岗位;
(五)具备岗位要求的学历、专业等条件(详见岗位需求表)。
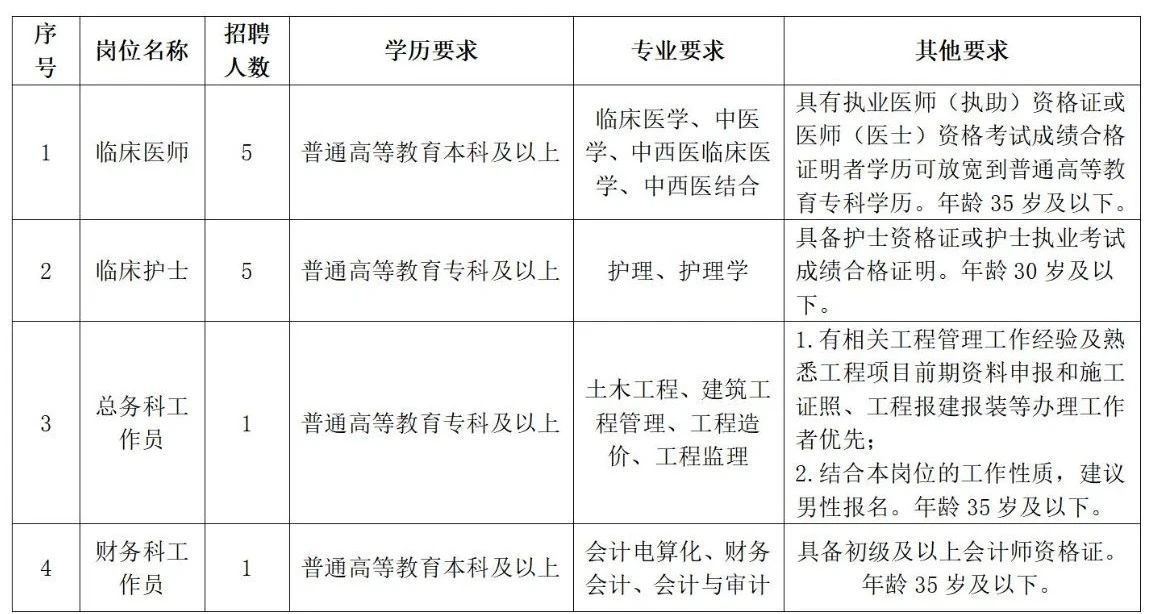
四、岗位需求(第一批)

招聘岗位根据实际招聘情况随时更新,具体以荔波县中医医院公众号发布的岗位为准,请随时关注荔波县中医医院公众号发布的岗位信息。
五、报名
1.报名时间
(1)临床医师岗位:公告发布之日起至岗位下线。
(2)临床护士、总务科及财务科工作员岗位:2025年2月24日-2月28日。
2.报名方式
(1)临床医师岗位:采取网络或现场报名。网络报名资料投递方式请咨询医院组织人事科,电话:0854-3619875。
(2)临床护士、总务科及财务科工作员岗位:采取现场报名。报名地点:荔波县中医医院人事科(410室)。
3.报名提交以下资料供资格审查
(1)报名表1份
(2)身份证原件及复印件1份;
(3)毕业证、学位证原件及复印件1份;
(4)教育部学历证书电子注册备案表1份;
(5)岗位要求有关职业证原件及复印件1份。
六、资格审查
对应聘人员提交的相关材料进行资格审查,经审查符合报名条件者,报名通过。资格审查贯穿招聘工作全过程,对不符合报名条件、弄虚作假或违反招聘规定的,取消其应聘或聘用资格。
七、面试测评
本次招聘测评环节不设开考比例,资格审查合格者进入面试测评环节。医院组织人事科电话通知资格审查合格人员参加面试测评,面试成绩按100分制计算。面试成绩须达最低合格分数60分方能进入下一环节。
八、体检和考察
1.按面试成绩高到低进入体检环节。如此环节有人放弃,则按面试成绩高到低依次递补。体检时间、地点另行通知。
2.体检合格人员为考察对象,由医院组织人事科具体负责组织考察工作。经考察合格人员,与我院签订劳动合同,确定劳动关系。
九、其他事宜
1.凡与外单位有工作关系或合同关系,本次应聘进入体检的应聘人员须与原单位解除劳动合同关系。否则按面试成绩高到低依次递补体检人员。
2.请确保手机等联系方式正确、畅通。
十、联系方式
医院地址:贵州省荔波县玉屏街道办事处中华路16号。
咨询电话:0854-3619875(组织人事科)。
荔波县中医医院
2025年2月21日

