教育综合知识:课程与教学目标分类

2020-03-16 09:26|来源:金粉笔教育|热度:手机上打开

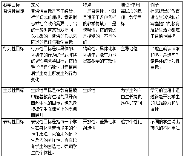
课程目标分类这部分知识点考生比较容易混淆,在教招考试中常作为知识难点出现。对于普遍性目标、行为性目标、生成性目标、表现性目标这四个课程目标的区分考生容易混淆,这部分的知识点一般以识理解型的客观题呈现。


【本文来源于网络,如有不当之处,请联系金粉笔教育反馈修改,或者进入贵州人事考试信息网进行查看】